

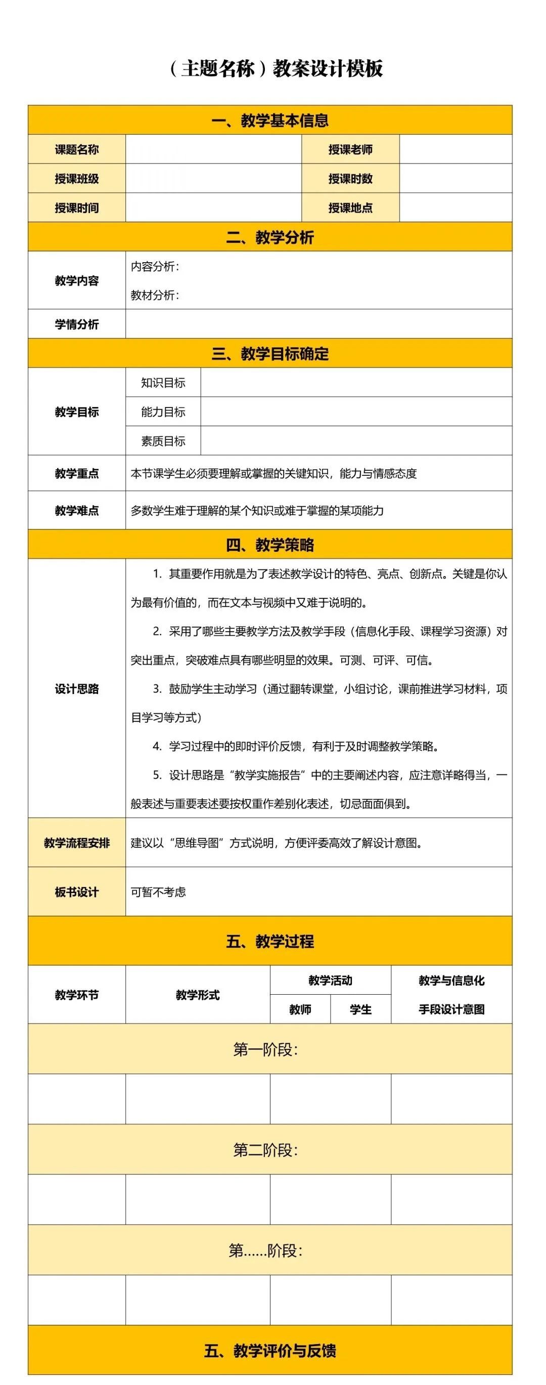
填写要点
一、教学目标
【教学重点】
本节课学生必须要理解或掌握的关键知识、能力与情感态度。
【教学难点】
多数学生难于理解的某个知识或难于掌握的某项能力。
二、教学策略
【设计思路】
1.其重要作用就是为了表述教学设计的特色、亮点、创新点。关键是你认为最有价值的,而在文本与视频中又难于说明的。
2.采用了哪些主要教学方法及教学手段(信息化手段、课程学习资源)对突出重点、突破难点具有哪些明显的效果。可测、可评、可信。
3.鼓励学生主动学习(通过翻转课堂、小组讨论、课前推送学习材料、项目学习等方式)。
4.学习过程中的即时评价的反馈,有利于及时调整教学策略。
5.设计思路是“教学实施报告”中的主要阐述内容,应注意详略得当,一般表述与重点表述要按权重作差别化表述。切忌面面俱到。
【教学流程安排】
建议以“思维导图”方式说明,方便评委高效了解设计意图。
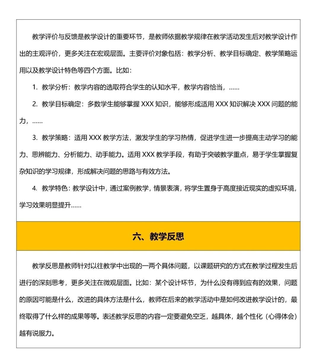
三、教学评价与反馈
教学评价与反馈是教学设计的重要环节,是教师依据教学规律在教学活动发生后对教学设计作出的主观评价,更多关注在宏观层面。主要评价对象包括:教学分析、教学目标确定、教学策略运用以及教学设计特色等四个方面。比如 ;
1.教学分析:教学内容的选取符合学生的认知水平,教学容量恰当,......
2.教学目标确定:多数学生能够掌握XXX知识,能够形成运用XXX知识解决XXX问题的能力,……
3.教学策略:运用XXX教学方法,激发学生的学习热情,促进学生进一步提高主动学习的能力、思辨能力、分析能力、动手能力。运用XXX教学手段,有助于突破教学重点,易于学生掌握复杂知识的学习规律,形成解决问题的思路与有效方法。……
4.教学特色:教学设计中,通过案例教学、情景表演,将学生置身于高度接近现实的虚拟环境,学习效果明显提升,……
四、教学反思
教学反思是教师针对以往教学中出现的一两个具体问题,以课题研究的方式在教学过程发生后进行的深刻思考,更多关注在微观层面。比如:某个设计环节,为什么没有得到应有的效果,问题的原因可能是什么,改进的具体方法又是什么,教师在后来的教学活动中是如何改进教学设计的,最终取得了什么样的成果等等。表述教学反思的内容一定要避免空乏,越具体,越个性化(心得体会)越有说服力。
本文转自微信公众号:高校教师服务工作室